Instance Verification Kit (IVK)
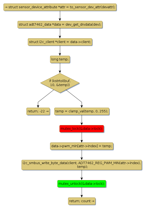
mutex lock @ [31003+24+/linux-3.19-rc1/drivers/hwmon/adt7462.c]
Instance Signature: lock
|
The Matching Pair Graph:
|
|
Function Name
|
Control Flow Graph (CFG)
|
Events Flow Graph (EFG)
|
Source Correspondence
|
|
set_pwm_min
|
|
|
[30626+11+/linux-3.19-rc1/drivers/hwmon/adt7462.c]
|